教务处
学科竞赛
当前位置: 本站首页 >> 实践教学 >> 学科竞赛 >> 正文
喜报|西译学子在2023“外研社·国才杯”“理解当代中国”全国大学生外语能力大赛陕西省赛中喜获佳绩
发布时间:2023-11-15 发布者: 浏览次数:


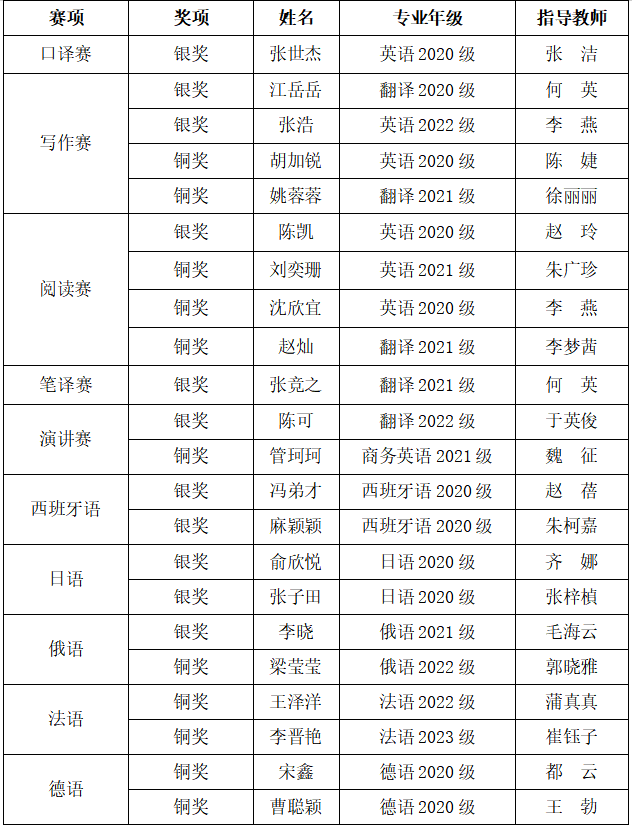
长风万里送秋雁。秋意正浓,赛事正酣。2023年10月15日-11月5日,2023“外研社·国才杯”“理解当代中国”全国大学生外语能力大赛陕西省省赛多语种赛道和英文赛道分别在线上及西安外国语大学长安校区顺利举行。我校选手与西安交通大学、西北工业大学、陕西师范大学、西安电子科技大学以及西安外国语学院等高校的百余名选手同场竞技,在各项赛事共获银奖11项、铜奖11项好成绩,多项赛事中取得优异成绩。具体如下:

“外研社·国才杯”“理解当代中国”全国大学生外语能力大赛前身为“外研社·国才杯”全国英语系列大赛,自2015年起连续入选《全国普通高等学校学科竞赛排行榜》,也是第一批入选该榜单的语类赛事。本届大赛以“理解中国,沟通世界”为主题,引导选手深入领会习近平新时代中国特色社会主义思想的核心要义,理解中国之路、中国之治、中国之理,涵养家国情怀、全球视野,拓展知识广度、思想深度,展现外语能力、跨文化能力、思辨能力、创新能力等综合素养。

写作赛要求选手基于特定情境,进行英语议论文、说明文和记叙文等文体的写作;阅读赛包括Read and Know,Read and Reason,Read and Question,Read and Create四个模块,通过客观和主观题考查选手英语阅读能力;演讲赛以“The Chinese Path to Modernization”(中国式现代化道路)为赛题,省赛包括英语定题演讲、即兴演讲和现场问答三个环节。部分赛题素材选自《习近平谈治国理政》、党的二十大报告等。多语种省赛涵盖了定题演讲和综合试卷两个部分,总分为140分,演讲题目和综合试卷内容素材均选自《习近平谈治国理政》和党的二十大报告等政府文件。主要评估学生的外语能力、思辨能力以及跨文化素养等多方面的综合素质。

自2023年7月启动“外研社·国才杯”“理解当代中国”全国大学生外语能力大赛校赛筹备工作以来,由教务处牵头,各学院高度重视,层层选拔,精准指导,各部门上下联动,努力实现“全员、全程、全方位”的育人目标。对深入学习贯彻党的二十大精神,推动我校外语教育教学改革创新,加强当代大学生理解当代中国,深入领会习近平新时代中国特色社会主义思想核心要义,切实推进我校习近平新时代中国特色社会主义思想“三进”工作有一定积极的意义。


 


联系地址:西安市长安区太乙宫

邮编:710105

电话:029-85891138

意见信箱:jwc@xafy.edu.cn

版权所有 CopyRight © 西安翻译学院网络信息处

  • 西译教务在线微信公众号